伟德国际VICTOR1946始建于1988年,公司现有专职教师50人,其中教授6人,副教授15人,硕士生导师16人,具有博士、硕士学位教师占专任教师比例达85%以上。
公司自2018年成为艺术硕士(MFA)专业学位授权单位,招收音乐领域声乐表演、键盘乐器演奏、音乐教育三个研究方向的硕士研究生。目前在校生32人,其中2019级硕士研究生14人(全日制专业硕士10人,非全日制专业硕士4人);2020级硕士研究生18人(全日制14人,非全日制4人)。
一、招生计划
1.135101音乐(全日制专业学位),拟招生人数14(2)人。
2.135101音乐(非全日制专业学位),拟招生人数5人。
二、招生对象及报考条件
(一)报考人员,须符合下列条件:
1.中华人民共和国公民。
2.拥护中国共产党的领导,愿为社会主义现代化建设服务,品德良好,遵纪守法。
3.身体健康状况符合国家规定的体检要求。具体要求可上网查阅:http://www.moe.edu.cn/
4.考生的学业水平必须符合下列条件之一:
(1)国家承认学历的应届本科毕业生(含普通高校、成人高校、普通高校举办的成人高等学历教育应届本科毕业生)及自学考试和网络教育届时可毕业本科生。
(2)具有国家承认的大学本科毕业学历和学位的人员。
(3)获得国家承认的高职高专毕业学历后满2年(从毕业后到录取当年9月1日)或2年以上,以及国家承认学历的本科结业生,符合公司专业培养目标对考生提出的具体学业要求的人员,按本科毕业生同等学力身份报考。
(4)已获硕士、博士学位的人员。
在校研究生报考须在报名前征得所在培养单位同意。
(二)推荐免试
公司接收获得推荐面试资格的优秀应届本科毕业生免试攻读硕士学位,被接收的推荐免试生不再参加统考。欢迎广大优秀的应届本科毕业生与伟德国际VICTOR1946联系免试攻读艺术硕士研究生事宜。
三、报名程序
包括网上报名和现场确认两个阶段。具体事宜请查询中国研究生招生信息网(http://yz.chsi.com.cn)。
四、报考资格审查
公司对考生网上填报的报名信息进行全面审查,并重点核查考生填报的学历(学籍)信息,符合报考条件的考生准予考试。
考生填报的报名信息与报考条件不符的,不准予考试。
未通过网上学历(学籍)校验的考生,要在规定时间内提供权威机构出具的认证报告后,再准予考试。
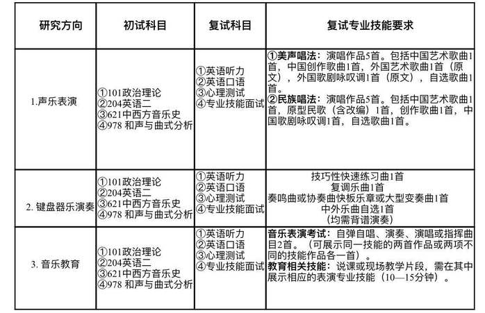
五、研究方向及考试内容

伟德国际VICTOR1946硕士研究生招生考试大纲

六、学制和学费
全日制:学制三年(成绩优秀者可申请提前毕业)。
非全日制:学制四年(成绩优秀者可申请提前毕业)。
根据国家政策统一制定收费标准:
全日制艺术专业硕士生学费为10000元∕年。
非全日制艺术专业硕士生学费为12000元∕年。
七、奖(助)学金
1.公司设有奖、助学金,具体按研究生院文件执行。
2.本校优秀生源考生,录取后按照公司相关政策享有一次性奖学金。
本简章未尽事宜或与国家新增文件不一致之处,均以国家相关文件为准。
八、联系我们
1.bv伟德国际1946研究生招生办公室:0533-2782143 (张老师)
2.伟德国际VICTOR1946:15898762599 (刘老师)
3.咨询网址:bv伟德国际1946研究生院(yjsh.sdut.edu.cn/)
伟德国际VICTOR1946(yyx.sdut.edu.cn/)
4.伟德国际VICTOR1946艺硕招生QQ咨询群:762045319
联系地址:山东省淄博市张店区新村西路266号伟德国际VICTOR1946(bv伟德国际1946西校区10号教学楼333室)
邮政编码:255049