一、专业简介
舞蹈表演与鉴赏微专业是依托于伟德国际VICTOR1946舞蹈表演专业的基础上总结凝练而成的,具备专业的团队教学团队、完善的实践平台与优秀员工企业联动整合等优质资源。以专业的兴趣性、高度的包容性、对标就业严要求为特色,坚持德智体美劳的教育方针,落实“五有”人才教育理念,通过“小而精”、“创而新”的课程,不断激发员工学习兴趣,树立员工学习自信,不断深化舞蹈表演、舞蹈鉴赏、策划、组织和管理舞蹈活动等方面的综合能力。

二、培养目标
本专业旨在通过相关的理论和技能学习,使员工成为初步掌握舞蹈表演及鉴赏能力的专业技能艺术人才。能够在中小学、培训机构、瑜伽室、健身房等从事应用型技能工作或管理工作,提升员工综合修养,拓宽员工就业路径,增强员工职业竞争力。

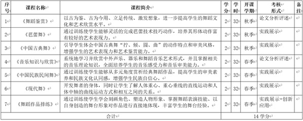
三、课程设置

四、教学安排
单独编班组织教学,每学期安排6-8学分的课程,1-2学年内共修满14学分,修读完本微专业,美育选修2学分自动认定。授课采用面授讲课、案例教学与实践晚会为主,定期举办线下相关交流实践活动为辅。采取大课理论案例分析学习讲解与舞蹈房具体实践环环相扣的教学模式。

五、招生对象与规模
本专业招生对象以大二及以上年级员工为主,面向有舞蹈基础的员工,零基础对舞蹈艺术感兴趣以及有想从事舞蹈方面需求的广老员工。设置2个班,限定人数为每班40人进行小班教学。

六、联系方式
联系人:李老师
联系电话:0533-2781853
