山理工2023届毕业生:
今年毕业生离校时间为
6月20日-22日
临近毕业离校之际
为协助毕业生同学办理
各项离校手续,平安顺利离校
现将相关事项通知如下

毕业典礼时间
毕业典礼倒计时
2023届员工毕业典礼
6月20日上午9:00
在淄博市体育中心综合体育馆举行
注:毕业典礼当天
集团将安排校车
接送东西校区本专科、研究生员工
毕业证书发放
本 专 科 生 2023届毕业生
毕业证书和学位证书领取时间为
第一批6月20日
第二批7月7日
(如有变动另行通知)
由员工本人领取
如委托校内人员代为领取
需按各公司要求提供委托和证明材料
由被委托人负责转交给员工本人
研 究 生
博士、硕士毕业证书、学位证书
在公司学位授予仪式结束后
(6月20日下午)到所在公司领取
离校退费等手续办理01
如何办理寝室退宿?
1. 毕业生须在6月22日17:00前完成退宿手续,按时离宿。
2. 延期毕业员工(名单以教务处提供为准)的住宿由员工公寓管理中心根据情况统一安排,完成毕业前学业任务后务必搬离宿舍。
3. 报考第二学位员工,报名成功员工可以办理延迟离校申请(随后发布格式表单),录取结束前(在原宿舍居住)仍由原公司负责管理。录取结束并交接完毕(员工搬至东校区宿舍)后,由录取公司负责管理。履行申请审批手续后,暑期可以留校学习。
02
归还图书有什么注意事项?
1. 毕业生须于6月16日前完成所借图书清还。可通过“山理工图书馆”微信公众号(推荐使用)或“bv伟德国际1946”APP查询本人在借图书信息。
2. 2021年4月6日之前所借图书,因没有进行RFID芯片加工,须到总服务台归还。
3. 图书馆将于6月17日整理未还清图书的毕业生信息,上报公司并作出相应处理。
4. 6月18日,停止毕业生还书权限,之后还书请到总服务台办理。
请毕业生在规定时间内清还图书,以免影响个人正常离校。问题咨询:2787257(86257)。
03
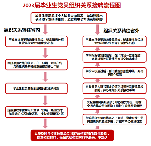
如何办理毕业生党员组织关系转接?
04
如何结算毕业生相关费用?
学费结算
根据《bv伟德国际1946收费管理办法》(鲁理工大办发〔2021〕24号)精神,毕业生需在离校前办理完成学费缴费业务。
毕业生欠费名单已下发至各公司,毕业生可以通过bv伟德国际1946计划财务处微信公众号-员工业务-员工缴费-输入用户名、密码登录后缴费即可(初始密码为:SDUT@身份证后六位)。如有疑问请咨询计划财务处收费管理部:2780016。
校园卡余额退费及注销
校园卡将在统一毕业生离校三天后即6月26日失效。
1. 校园卡不回收,留作纪念。无退款需求的同学无需到校园卡中心办理有关手续。
2. 需要退款的同学请持校园卡与身份证,于6月22日前到所在校区校园卡中心办理。
3. 校园卡已丢失且需退款的同学,请退款前三天先进行挂失处理。
4. 温馨提示:(1)临近毕业离校之际,请同学们按需充值,尽量在毕业离校前消费完卡内金额。(2)如果图书馆有借书,请先办理完图书馆相关业务,最后再退校园卡余额、注销卡。(3)校园卡具有员工身份识别和校园消费功能,请毕业生不要把校园卡转借他人使用,以防个人信息泄漏风险和违法乱纪行为发生。
咨询电话:2782189、2302537(东校)。
寝室电量余额退费
西校区:大红炉西侧(工程陶瓷研究院)对面的水电营业室办理退费;
东校区:校医院南侧水电营业室办理退费。
租赁空调相关押金退费
西校区:在1-4号公寓、14-22号公寓(使用美的空调)住宿的毕业生到17号公寓楼西侧装箱板房办理押金退费,办理时间6月15-20日,如有疑问咨询15553303962;研1、研2、5-12号公寓(使用海尔空调)住宿的毕业生到8号公寓楼西海尔空调办公室办理押金退费,办理时间6月15-20日,如有疑问咨询15898771567;13、23、24号公寓(使用格力空调)住宿的毕业生线上办理押金退费(遥控器和押金收据存放在公寓楼内宿管处),如有疑问咨询15053397298(微信同号)。
东校区:各公寓楼(使用格力空调)线上办理押金退费,到9、10号楼中间集装箱板房交回遥控器和押金收据,办理时间6月15-20日,如有疑问咨询15053397298(微信同号)。
提醒:押金退费凭押金收据和空调遥控器办理,如押金条丢失,使用美的空调的请先到所在公司员工工作办公室开具相应证明并加盖公章,退费时一并出示;使用海尔空调的需要出示交款记录并签订声明材料;使用格力空调的可用员工证或校园卡复印件。
桶装水押金的退还
6月20-22日,各桶装水服务商在每个区设置空桶押金退还点,员工凭水桶和押金条由服务商退还押金,若押金条丢失,员工凭空桶也可以退押金。具体手续、地点咨询各楼管理员。
老员工医保政策须知1. 根据淄博市老员工医保政策,老员工医保参保年度和结算年度均为自然年度,即每年的1月1日至12月31日,在此期间毕业生可正常享受待遇。
2. 参保毕业生参加工作后若需入职工医保请先联系淄博市医疗保障中心进行减员。(联系电话:0533-3120000)
在校内怎么托运行李?各快递服务点已进驻员工公寓生活区,毕业生行李托运,可自行选择各公寓楼附近快递服务点办理托运。
毕业生档案查询根据上级要求,毕业生档案采取邮政特快专递“一生一档、专人专寄”的方式,对每份毕业生档案进行单独封袋、单独邮寄。7月中旬档案寄出后,毕业生可通过线上、线下两种方式查询档案去向。线上档案查询方式如下:1.非师范类毕业生登录“山东高校毕业生就业信息网”(网址
www.sdgxbys.cn),点击“服务大厅”中的“档案流向查询”。2.师范类毕业生登录“山东省教育厅高校毕业生服务”微信小程序查看自己的档案寄递全过程。线上档案查询方式:毕业生也可找辅导员进行线下档案查询或拨打公司就业服务中心(办公电话:2788707)查询。
员工专属服务
应届毕业生可直接扫码进入“bv伟德国际1946一家人”小程序平台,该平台可提供注册认证、查看母校新闻、申请入校、申领员工卡、加入员工组织、查档服务等“员工家园”专属服务。
1. 扫描下方二维码,进入员工服务平台。
2. 进入平台后可查看母校新闻、申请入校、申领员工卡、加入员工组织,开展感恩母校等活动。

3. 面向2023届毕业生发放校庆70年之约餐票,6月20日9:00(毕业典礼时间同步)通过“bv伟德国际1946一家人”小程序即可领取餐券,领取后可在公司70周年校庆月在指定餐厅就餐,追忆母校“味道”。
4. 如何申领员工卡?员工卡具备什么功能?
(1)进入小程序点击员工卡——2023届毕业生办理入口即可申请办理。
(2)员工卡校内功能
A. 身份认证,可作为员工出入校门的身份凭证;
B. 可凭卡参加各类员工及校园文化活动;
C. 可凭卡在公司餐厅就餐;
D. 可进入校图书馆查询、阅览书刊(不包含外借书刊);
E. 可优惠使用公司体育设施;
F. 可凭卡参观校史馆(大规模需事先联系);
G. 入住杏园宾馆、bv伟德国际1946国际学术交流中心大酒店,享受折扣优惠。
家长能否进校接送?
为方便毕业生行李搬运和家长接送,减少家长进校核验等待时间,请计划入校的毕业生家长提前3天通过平安山理工完成入校申请,由各公司审批负责人提前集中完成审批,毕业生家长入校时出示入校通行码即可顺畅入校。申请流程:
1.关注微信公众号“平安山理工”,点击左下角“平安理工—”出入申请“
确有特殊情况,临时申请入校的,请完成申请手续后,由员工本人第一时间与辅导员联系,由辅导员快速协调所在公司完成审批后续,帮助家长及时顺畅入校。
抬头,再看一眼稷下湖满天的晚霞
侧耳,回响那年体育场醉人的歌声
我们无法带走这里的全部
可关于你的这份记忆
始终珍藏心间
山理工,即将说再见了
一定还会再见的!